数字化应用平台
人才招聘
信息公开
邮件系统
图书馆
校长信箱
首页
新闻中心
通知公告
媒体报道
综合新闻
镐京期刊
图说陕服
陕服视频
学习园地
学校概况
学校简介
现任领导
历史沿革
学校标识
机构设置
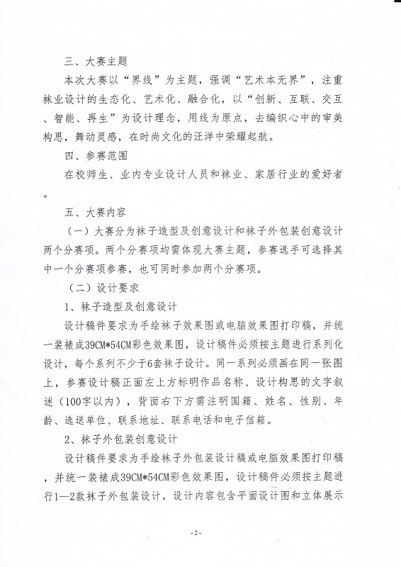
教育教学
教务管理
合作交流
国际合作
友好交流
项目信息
招生就业
招生信息网
就业网
走进陕服
学生社团
校园生活
校园景观
校园活动
首页
人才招聘
新闻中心
通知公告
媒体报道
综合新闻
镐京期刊
图说陕服
陕服视频
学习园地
学校概况
学校简介
现任领导
历史沿革
学校标识
机构设置
教育教学
教务管理
合作交流
国际合作
友好交流
项目信息
招生就业
招生信息网
就业网
走进陕服
学生社团
校园生活
校园景观
校园活动
通知公告
通知公告
媒体报道
综合新闻
镐京期刊
图说陕服
陕服视频
学习园地
HEADLINE NEWS
通知公告
当前位置:
首页
-
新闻中心
-
通知公告
- 正文
关于举办第二届“大唐杯”袜艺创意设计大赛的通知
来源:服装学院 发布时间:2018-05-31 00:00:00
我院刘淼捷、李同长老师获得2017-2018学年校级教师教学竞赛三等奖
关于开展2018年陕西普通高等学校优秀教材评选工作的通知
热点新闻
2024/05/18 18:01:17
“丝路·向欣生”——我校在2024中国国际大学生时装周精彩展演
2024/04/27 21:12:57
腾讯云与镐京集团三所大学携手推进校企合作、产教融合,服务新质生产力,打造西北数字经济人才培养中心
2024/04/24 21:59:50
学校举行第二十三届田径运动会开幕式暨深化改革推动学校高质量发展动员会
2023/10/13 09:35:05
学校召开高质量转型发展大会
2024/01/09 11:10:17
中国共产党陕西服装工程学院第二次代表大会胜利召开
2023/12/29 20:24:55
镐京集团三校举办元旦文艺晚会
2023/12/20 09:19:13
以变革的力量开启陕服高质量发展新征程
2023/12/08 17:14:59
我校举行2024届毕业生第二场秋季综合类大型校园招聘会
咨询电话
招生电话
029-38114101
029-38114102
在线咨询
邮件系统
党建思政
线上图书
招生信息