陕西服装工程学院教育学院招聘公告
来源:教育学院 发布时间:2022-08-04 20:38:57

根据工作需要,本着公开、公平、公正和择优聘用的原则,陕西服装工程学院教育学院现面向社会招聘以下教师。具体如下:

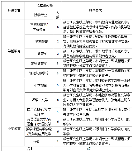
一、招聘岗位及人数

二、应聘基本条件

(一)遵守国家宪法和法律,具有良好的思想政治素质和道德品质;

(二)热爱高等教育事业,具有良好的职业道德,服从组织工作安排,具有团结协作和奉献精神,责任心强;

(三)具有良好的语言文字表达能力以及较强的计算机应用能力,并具有一定的组织协调能力;

(四)身体健康,能适应岗位要求。

三、招聘程序

(一)应聘者将个人简历以附件形式发送到学院邮箱sxfujiaoyuxueyuan@163.com,主题为“姓名-毕业院校-所学专业-学历”。

(二)学院对应聘者进行资格审核,确定面试人选。

(三)组织面试、试讲(试讲题目自定,但不偏离学科要求,试讲时间不少于30分钟)。

(四)确定聘用人选,办理聘用手续。

四、招聘联系方式

电子邮箱:sxfujiaoyuxueyuan@163.com

联系方式: 温老师 18131838599

拓老师 15291009090

王老师 15771806883

热点新闻